Instance Verification Kit (IVK)
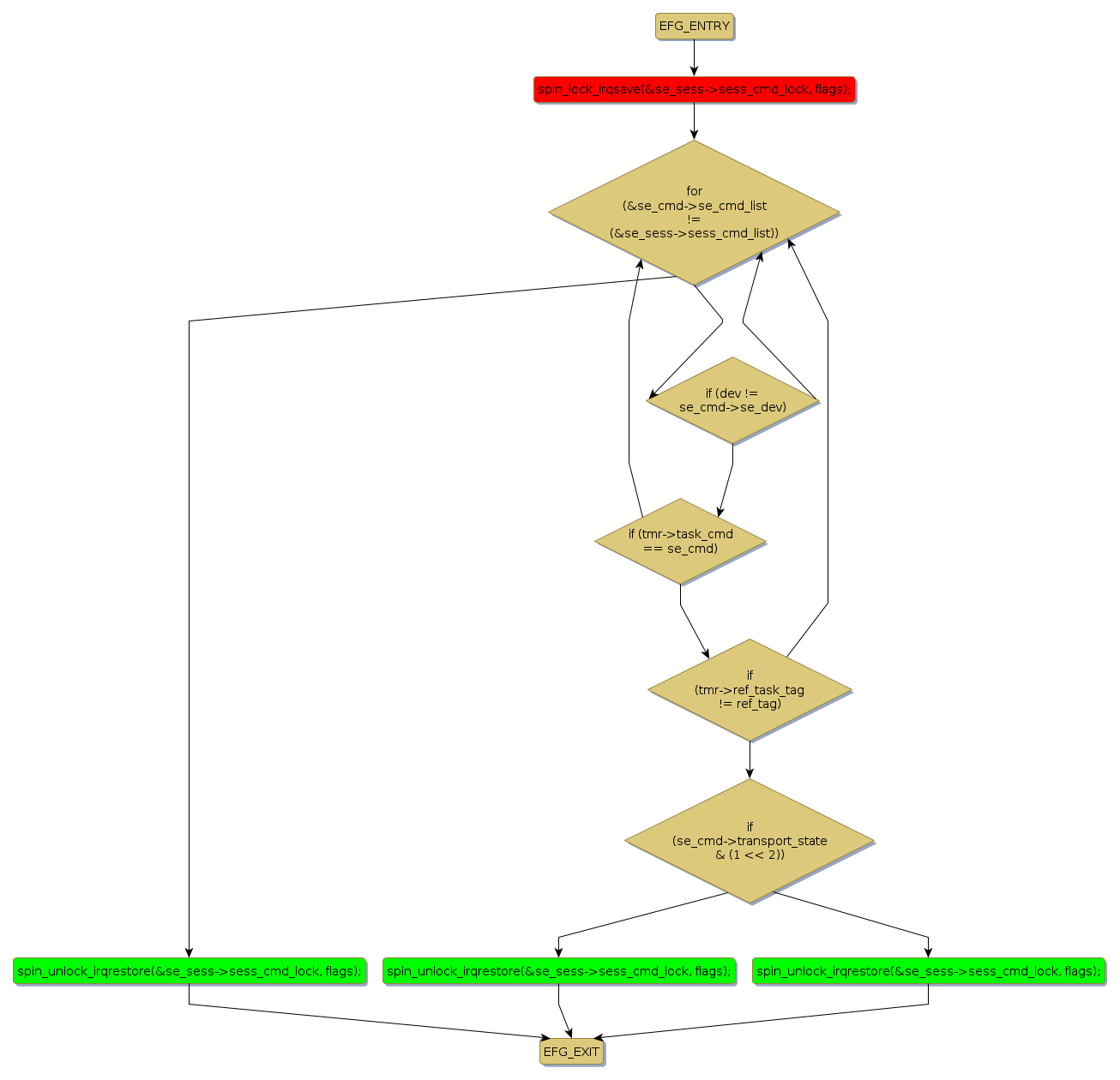
spin lock @ [3045+50+/linux-3.19-rc1/drivers/target/target_core_tmr.c]
Instance Signature: sess_cmd_lock
|
The Matching Pair Graph:
|
|
Function Name
|
Control Flow Graph (CFG)
|
Events Flow Graph (EFG)
|
Source Correspondence
|
|
core_tmr_abort_task
|
|
|
[2882+19+/linux-3.19-rc1/drivers/target/target_core_tmr.c]
|